•
✦
✦
•
WOX 转录因子在植物发育进程中发挥着关键作用,在多个物种中已有广泛研究。大麦作为全球第四大谷物作物,在农业生产和经济发展中占据重要地位。对大麦 WOX 基因家族进行研究,有助于深入理解植物再生过程,尤其是小孢子胚胎发生,同时也能为提高大麦在环境挑战下的农艺性状和抗逆性提供重要线索。不过,此前对大麦 WOX 基因家族的研究存在局限,缺乏对其表达动态、激素调控以及在非生物胁迫响应中功能的综合分析。

2025年2月26日,International Journal of Molecular Sciences在线发表了题为“Genome-Wide Identification of the WUSCHEL-Related Homeobox (WOXGene Family in Barley Reveals the Potential Role ofHvWOX8 in Salt Tolerance”的论文,文章对小麦 WOX 基因家族进行了系统的研究,通过生物信息学分析和功能验证实验,揭示了 HvWOX 基因家族在小麦生长发育和抗逆性中的作用,研究发现HvWOX 基因家族成员具有结构多样性和表达模式特异性,并且 HvWOX8 基因可能通过参与电子传递和 ATP 合成等代谢过程来增强植物的耐盐性。

•
✦
✦
•
染色体定位、系统发育分析和序列比对
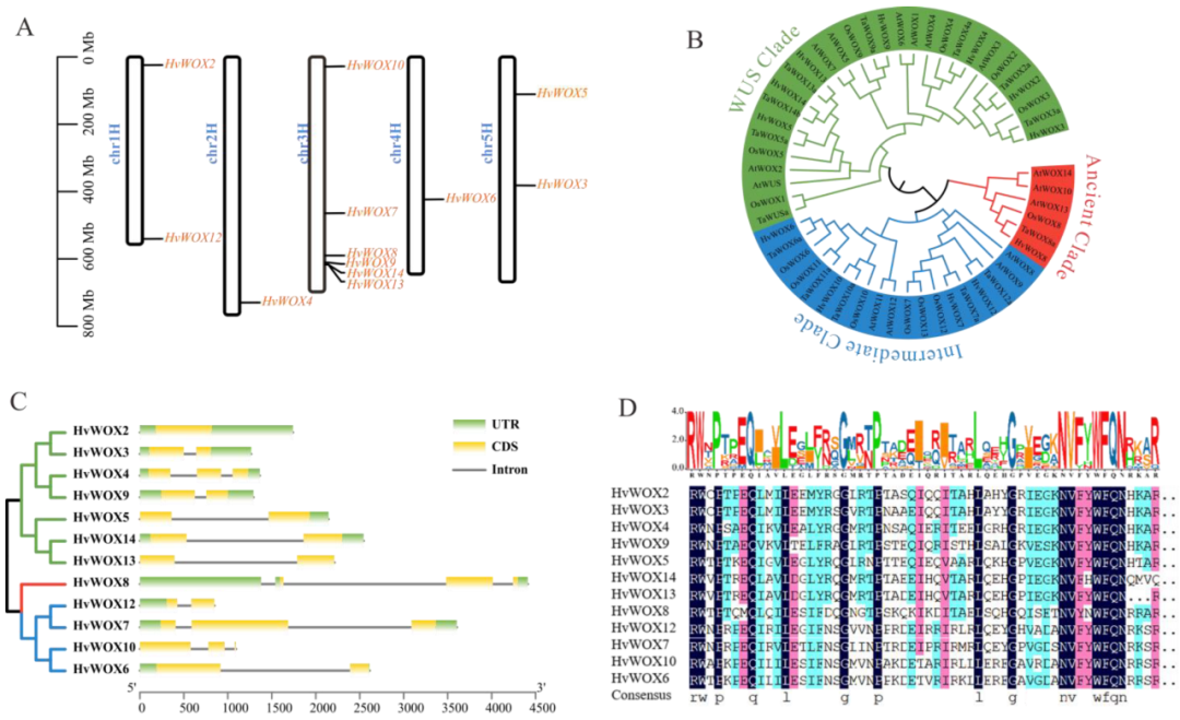
通过染色体定位分析,揭示了大麦 HvWOX 基因家族在染色体上的分布情况,结果显示HvWOX 基因分布在 1 号到 5 号染色体上,其中 3 号染色体上数量最多,共 6 个基因,表明 HvWOX 基因在大麦基因组中分布不均匀,且存在基因家族扩张的现象。
通过系统发育树分析,揭示了小麦、水稻、拟南芥和大麦中 WOX 基因家族的进化关系,结果显示大麦 HvWOX 基因可分为 WUS、古和中间三个进化分支,并与小麦、水稻和拟南芥的 WOX 基因存在紧密的进化关系,表明 WOX 基因在植物进化过程中高度保守。
通过分析大麦 HvWOX 基因的外显子-内含子结构和保守结构域,揭示了 HvWOX 基因家族的基因结构特征,HvWOX 基因的外显子数量在不同分支中存在差异,但所有 HvWOX 蛋白都包含保守的同源结构域,表明其在植物发育和响应胁迫过程中可能具有保守的功能。
通过序列比对,展示了大麦 HvWOX 蛋白同源结构域的保守性,HvWOX 蛋白的同源结构域包含 15 个高度保守的氨基酸残基,以及保守的螺旋-转角-螺旋-环-螺旋结构,表明 HvWOX 蛋白在进化过程中高度保守,并可能具有相似的生物学功能。
HvWOXs的组织表达模式
通过转录组数据分析,构建了大麦 HvWOX 基因家族在不同组织中的表达模式,结果显示HvWOX8 基因在整个大麦发育过程中普遍表达,而其他 HvWOX 基因主要在生殖组织中表达,例如花药、子房和发育中的种子,这表明 HvWOX 基因可能参与大麦的胚胎发生和器官发生过程。
为了进一步了解HvWOX基因的生物学功能,进行了定量实时荧光定量 PCR (qRT-PCR) 实验,验证了大麦 HvWOX 基因在不同组织中的表达模式,结果显示HvWOX2、HvWOX3 和 HvWOX7 主要在子房中表达,而 HvWOX6 和 HvWOX13 主要在花药中表达,HvWOX11 主要在旗叶中表达,进一步证实了 HvWOX 基因在大麦生殖发育过程中的重要作用。
HvWOX基因中顺式作用元件的鉴定
为了研究植物中HvWOX基因的信号转导,研究提取了每个HvWOX基因的2 kb长的上游编码序列,分析了HvWOX启动子区域顺式元件的分布,揭示了 HvWOX 基因可能受到多种胁迫和激素的调控,研究发现HvWOX 基因启动子区域富含低温响应元件、干旱诱导元件、光响应元件以及生长素、赤霉素和脱落酸响应元件,表明 HvWOX 基因可能参与植物对非生物胁迫和激素信号的响应。
HvWOX基因不同激素处理下在不同组织中的表达
为了解HvWOX基因是否受植物激素调控,选择启动子中含有生长素或/和ABA应答元件的HvWOX2、HvWOX3、HvWOX4、HvWOX7、HvWOX8、HvWOX9、HvWOX10和HvWOX13基因进行进一步研究。分别用生长素 (IAA) 和脱落酸 (ABA) 处理 3 天龄的大麦幼苗和花粉愈伤组织,并在处理后不同时间点收集幼苗的茎、根和花粉愈伤组织。通过 qRT-PCR 实验,研究 HvWOX 基因在生长素和脱落酸处理下在不同组织中的表达模式,结果显示生长素和脱落酸处理可以诱导大多数 HvWOX 基因的表达,但不同基因的表达模式存在差异,且不同组织对生长素和脱落酸的响应也存在差异,表明 HvWOX 基因在植物发育过程中可能受到激素的精细调控,并参与不同的生物学过程。
通过对 HvWOX8 过表达拟南芥转基因株系的 qRT-PCR 检测,确认了转基因株系的构建成功,研究选择了两个 HvWOX8 表达量最高的独立纯合 T2 代转基因株系 (WOX8-2 和 WOX8-18) 进行进一步分析,结果显示这两个株系的 HvWOX8 表达量显著高于野生型拟南芥。
HvWOX8通过参与ATP合成过程中的电子转移,提高转基因拟南芥对盐胁迫的耐受性
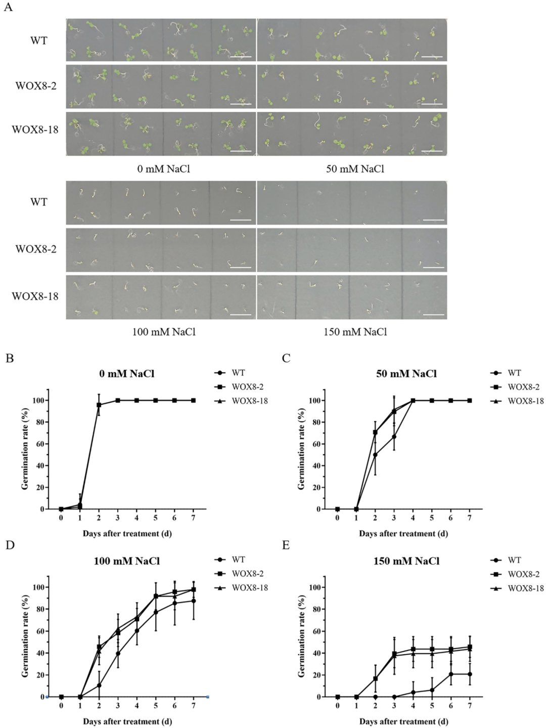
通过进行盐胁迫下拟南芥种子萌发实验,结果显示与野生型相比,HvWOX8过表达株系在无盐的情况下呈现出与对照相似的萌发模式,然而,在50 mM NaCl浓度下,它们的发芽速度更快,在100 mM和150 mM NaCl浓度下,它们的发芽百分比更高,表明 HvWOX8 基因可能参与植物的耐盐性调控。
在盐胁迫对拟南芥根长度的影响方面,结果显示在非盐胁迫条件下,野生型和过表达系之间没有显著差异,然而,在50 mM和100 mMNaCl浓度下,HvWOX8过表达株的根长度显著长于野生型,表明HvWOX8基因可能在植物耐盐中发挥作用;NaCl浓度达到150 mM时,均未正常生长,说明HvWOX8基因对耐盐性的影响有限。
通过对HvWOX8 过表达系拟南芥在 50 mM NaCl 处理下的转录组进行分析,Venn图结果显示HvWOX8过表达系比野生型多出 335 个差异表达基因;GO 富集分析表明差异表达基因主要富集在与电子传递、氧化还原反应和 ATP 合成相关的通路,提示 HvWOX8 基因可能通过参与这些代谢过程来增强植物的耐盐性;转录组分析结果进一步支持了 HvWOX8 基因通过参与电子传递和 ATP 合成等代谢过程来响应盐胁迫,从而增强植物的耐盐性的假设。

•
✦
✦
•
研究通过全基因组扫描识别了 12 个 HvWOX 基因,结果显示HvWOX 基因可分为三个亚家族:WUS、古生和中间亚家族。组织特异性分析表明,HvWOX 基因主要在生殖组织中高表达;启动子区域分析发现,HvWOX 基因的启动子区域含有多种胁迫和激素响应元件,表明其可能参与植物胁迫响应和激素信号传导。此外,过表达 HvWOX8 基因可以显著增强拟南芥在盐胁迫下的根系伸长,表明其直接参与植物耐盐性;转录组分析进一步揭示了 HvWOX8 在胁迫条件下调节激素信号传导和 ATP 合成过程中的电子传递途径。结果表明HvWOX 基因在小麦生长发育和胁迫响应中发挥重要作用,为小麦育种和耐盐性改良提供了新的思路和候选基因。
联系人:吴经理
手机:18217791420
邮件:info@tgenebiotech.com
地址:上海市闵行区新骏环路188号19栋2层;上海市闵行区剑川路951号5幢1层