•
✦
✦
•
哮喘是一种慢性呼吸道疾病,全球发病率呈上升趋势,影响着全球 4.41% 的人口,其临床症状包括喘息、咳嗽等,主要由病毒感染、过敏等多种因素引发。三伏贴(SFP)作为中医传统疗法,在治疗哮喘方面有悠久历史,能在夏季三伏天敷于患者背部,预防和治疗哮喘,且疗效显著,可增强人体免疫力、缓解哮喘症状,但相关研究多集中于临床疗效观察,其具体成分及作用机制尚不明确。
2025年4月23日,Journal of Ethnopharmacology 在线发表了题为“Revealing the mechanism of Sanfu Patch dorsal application for alleviating OVA-induced asthma: an integrated approach combining TMT quantitative proteomics and molecular docking”的论文,文章通过建立卵白蛋白(OVA)诱导的哮喘小鼠模型,并结合 UPLC-QTOF-MS 定性分析、UPLC-MS/MS 定量分析、TMT 定量蛋白质组学和分子对接等技术,研究SFP在缓解哮喘中的作用机制,结果表明SFP可以显著改善哮喘小鼠的气道高反应性、气道炎症和气道重塑,其作用机制可能与抑制溶酶体途径和哮喘途径相关,并通过调节 CD40、CD40L 和 CLN5 蛋白的表达来实现。

及因生物为该研究提供蛋白组学
•
✦
✦
•
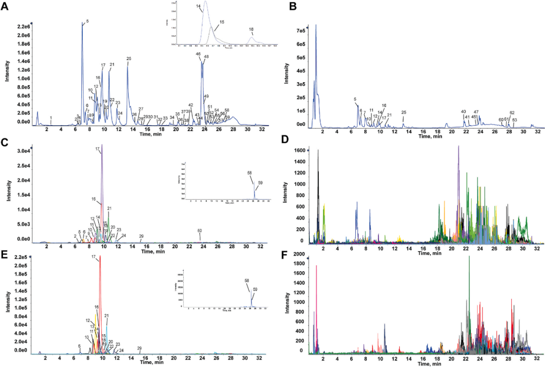
1、SFP通过皮肤吸收到血液和肺部的成分的定性分析和SFP定量分析
运用 Peak View 1.2 软件处理和可视化数据,展示 SFP 提取物的基峰色谱图(BPC)以及血清和肺的提取离子色谱图(XIC),涵盖正、负离子模式,在 SFP 提取物中鉴定出 63 种化合物,经背部给药后,在小鼠血清和肺中分别鉴定出 25 种和 20 种化合物。
采用 UPLC - MS/MS 法测定 SFP 提取物中芥子碱硫氰酸盐、原阿片碱、别隐品碱、四氢黄连碱和甘遂萜酯 C 的含量,并对建立的定量方法进行验证,运用已验证的方法测定上述 5 种成分在 SFP 中的含量,结果显示:芥子碱硫氰酸盐为 2.27 ± 0.06 mg/g,原阿片碱为 1.36 ± 0.02 mg/g,别隐品碱为 0.96 ± 0.02 mg/g,四氢黄连碱为 0.42 ± 0.01 mg/g,甘遂萜酯 C 为 0.15 ± 0.01 mg/g 。
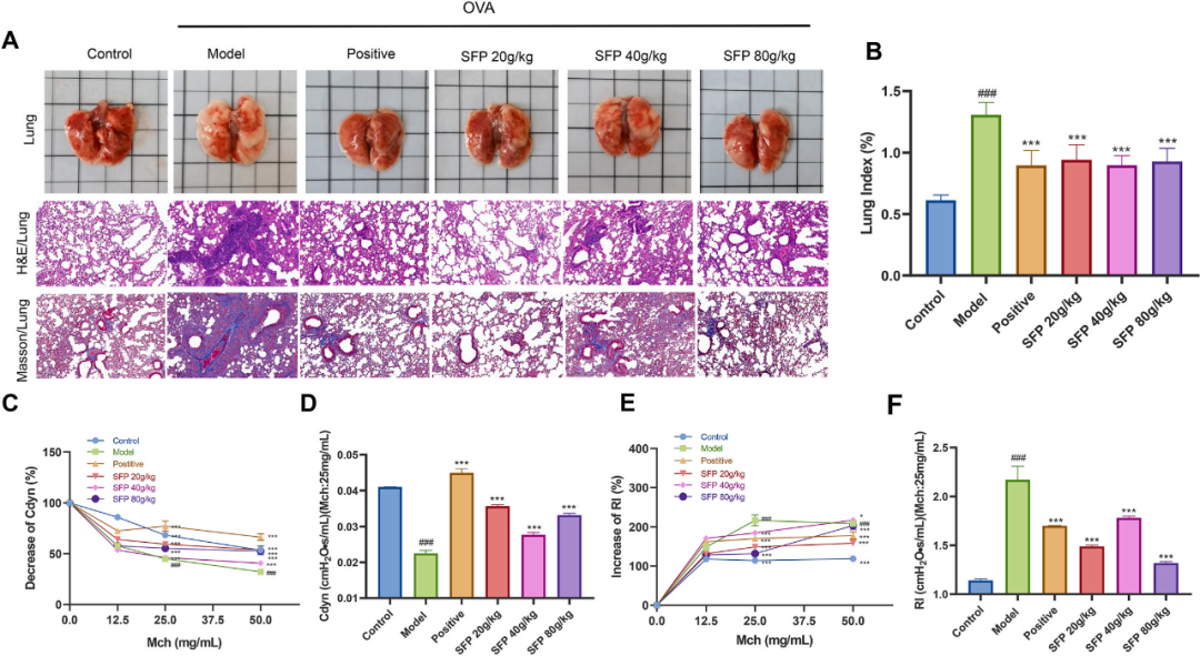
2、SFP改善OVA诱导的哮喘小鼠肺组织形态学和气道高反应性(AHR)
对各组小鼠肺外观比较,模型组肺外观呈白色,对照组和给药组肺质地较好,呈鲜红色。光镜下HE染色结果显示模型组小鼠肺组织细支气管被炎症细胞深度浸润,肺泡面积明显增大,与模型组比较,SFP能改善肺组织炎症,马松染色显示模型组大鼠胶原纤维、肌纤维增多,肺泡不全,SFP各给药组均明显减轻肺纤维化;与对照组相比,模型组各脏器肺指数明显升高,SFP给药后肺指数明显降低。
肺功能结果显示,随着乙酰甲胆碱(Mch)剂量增加,对照组小鼠的肺动态顺应性(Cdyn)逐渐下降、肺阻力(RI)逐渐上升,而模型组小鼠这种变化更为显著,表明哮喘小鼠存在AHR;各SFP处理组在 Mch 为 25mg/mL 时,Cdyn 显著上升、RI 显著下降,但是SFP 40g/kg 组在缓解 AHR 方面效果不如 20g/kg 和 80g/kg 组,表明并非呈现严格的剂量依赖关系。
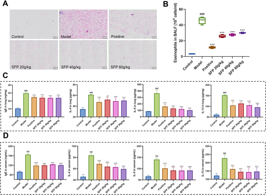
3、SFP可改善OVA诱导的哮喘小鼠气道炎症
与对照组相比,模型组肺泡灌洗液中嗜酸性粒细胞数量显著增多,而 SFP 处理组小鼠的嗜酸性粒细胞数量明显减少,且三个 SFP 剂量组之间差异不明显,无显著剂量依赖性;通过 ELISA 测定肺组织和血清中 IgE、IL - 4、IL - 5 和 IL - 13 水平,结果显示在模型组中,炎症因子在血清和肺组织中的水平相较于对照组显著升高,SFP 处理后,各指标水平均显著降低,表明 SFP 能够有效抑制哮喘小鼠体内的炎症反应,减轻气道炎症。
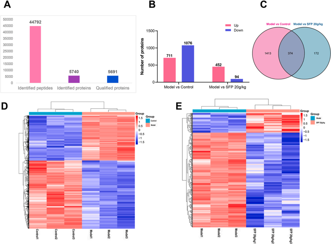
4、基于TMT的定量蛋白质组学分析
为了进一步研究SFP改善肺损伤、气道高反应性和气道炎症的潜在机制,基于 TMT 的定量蛋白质组学技术,共鉴定出 44792个肽段、5740个蛋白质,其中 5691个蛋白质可被定量;模型组相对对照组有 1787 个差异表达蛋白(DEPs),包括711个上调蛋白和1076个下调蛋白;SFP 20g/kg 组相对模型组有 546 个 DEPs,其中 452 个上调,94 个下调,表明哮喘模型构建及 SFP 处理均引起了肺组织蛋白质表达的变化。
对所有 DEPs 进行GO和KEGG富集分析,从生物过程看,模型组和对照组的 DEPs 在细胞黏附等方面富集,模型组和 SFP 20g/kg 组的 DEPs 在免疫反应正调控等方面富集;在细胞成分上,模型组相对对照组的 DEPs 主要存在于质膜;模型组相对 SFP 20g/kg 组的 DEPs 多位于细胞外空间和溶酶体,暗示 SFP 可能影响细胞外环境和溶酶体功能;分子功能方面,模型组和对照组的 DEPs 富集于整合素结合等;模型组和 SFP 20g/kg 组的 DEPs 在质子转运 ATP 酶活性等方面富集,说明 SFP 可能通过调节这些分子功能改善哮喘症状。通路富集结果显示模型组和对照组的 DEPs 主要富集在 Rap1 信号通路等,这些通路与哮喘发病机制相关;模型组和 SFP 20g/kg 组的 DEPs 在溶酶体和吞噬体通路显著富集,表明 SFP 可能通过调节这些通路发挥治疗哮喘的作用。
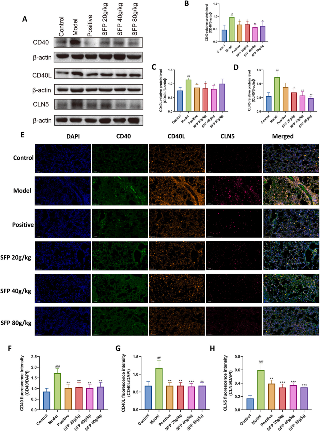
5、SFP抑制OVA诱导的哮喘小鼠CD40、CD40L和CLN5的表达
进一步分析模型组与对照组、模型组与SFP 20 g/kg组DEPs上调的共同富集通路后,根据DEPs的数量和p值,筛选出溶酶体途径和哮喘途径;基于 P 值和 FC 值,确定 CLN5、CD40 和 CD40L 蛋白为后续研究的关键蛋白。
采用 Western blotting 和免疫荧光染色(IF)技术检测CLN5、CD40和CD40L蛋白的表达水平,结果显示与对照组相比,模型组中这些蛋白的表达显著升高;而SFP处理后,其表达明显下降。
6、SFP中的成分与CD40、CD40L和CLN5的靶蛋白相互作用
上述结果显示经背侧给药后,SFP的20种入肺成分可能参与了CD40、CD40L和CLN5的表达调控,通过分子对接技术进行深入分析。对接结果显示,20 种化合物与 CD40 - CD40L 和 CLN5 的结合亲和力不同;部分生物碱(如原阿片碱、别隐品碱、四氢黄连碱等)、芥子碱硫氰酸盐和甘遂萜酯 C 与这些蛋白结合能较高,意味着这些成分可能作为潜在调节剂,激活下游介质和效应器发挥作用。
•
✦
✦
•
文章通过建立OVA诱导的小鼠哮喘模型,并给予SFP背部敷贴治疗,发现SFP能显著改善OVA诱导的过敏性哮喘小鼠的气道高反应性、气道炎症和气道重塑;首次阐明其治疗效果与抑制溶酶体自噬过程中的 CLN5 以及哮喘过程中 CD40 和 CD40L 的表达有关;此外,SFP 中的部分生物碱(如原阿片碱、别隐品碱、四氢黄连碱等)、芥子碱硫氰酸盐和甘遂萜酯 C 对 CD40、CD40L 和 CLN5 蛋白具有良好的结合性能;均表明SFP 在哮喘治疗中的抗炎和抗气道重塑能力,为其在临床治疗哮喘中的应用提供了理论依据。
联系人:吴经理
手机:18217791420
邮件:info@tgenebiotech.com
地址:上海市闵行区新骏环路188号19栋2层;上海市闵行区剑川路951号5幢1层